Authentication
Viafoura requires users to login in order to interact with its widgets. Viafoura supports integration with any OIDC (Open ID Connect) compliant auth provider, direct integration with Janrain Oauth auth, cookie based login for any other auth providers, and an out-of-box auth solution enabled within Viafoura if you don’t currently have any auth provider.
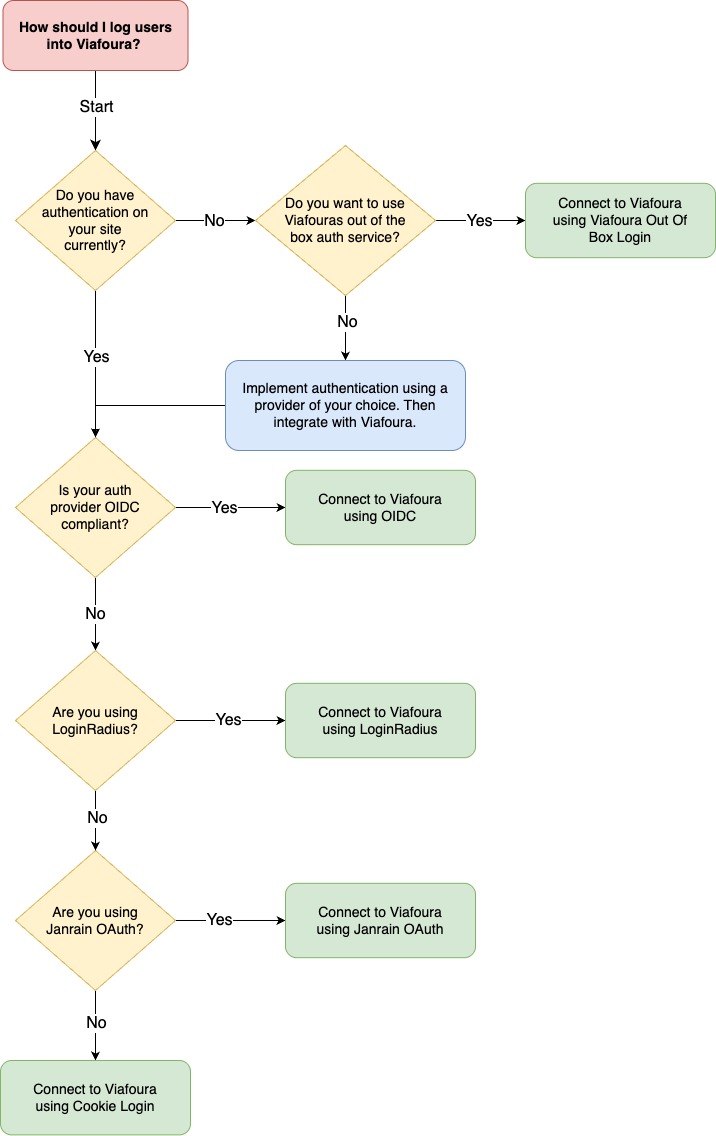
Please use the decision tree diagram below to determine how you will log your users into Viafoura.

Viafoura Out Of Box Login
- Go to https://admin.viafoura.co and click edit on desired site
- Go to Site Settings and enable "Allow email and social Logins" toggle
- Click Save
NoteYou can use Viafoura Out-Of-Box login method for testing purposes only as well, however if you change your login method later users created during your testing will no longer be able to login.
Third Party Login Options
Updated 20 days ago
What’s Next